ELETTRONICA AMATORIALE

Comando di sicurezza

Su alcune macchine, come ad esempio le presse, è stato introdotto l’ obbligo di adottare alcune misure per salvaguardare l' incolumità dell’ operatore. Una di queste consiste in un comando di sicurezza con due pulsanti premuti simultaneamente. In commercio esistono dispositivi omologati per questa funzione, che possono essere installati sulle macchine già esistenti, evitando di sostituire l’ intero sistema di comando. A scopo amatoriale ho realizzato due possibili soluzioni; una utilizza l' integrato NE555, l'altra solo transistors.

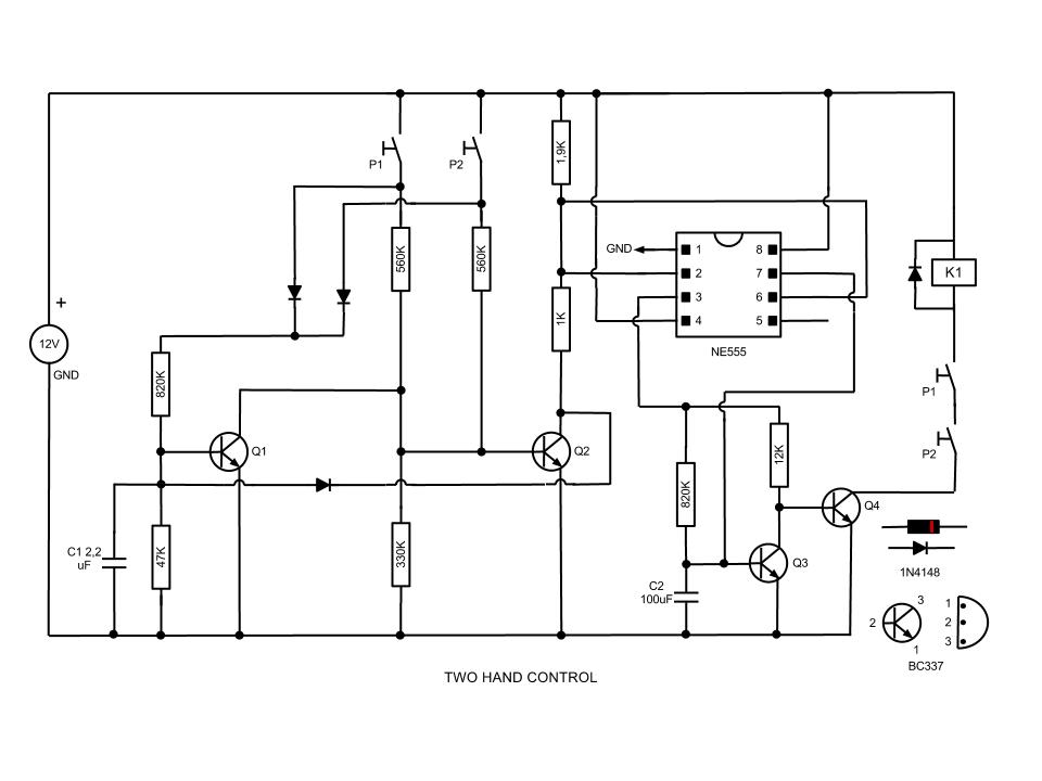
Comando di sicurezza con NE555

Se viene premuto un solo pulsante la tensione ai pin 2 e 6 rimane superiore ad 8 Volt, in quanto il transistor Q2 risulta interdetto. Se entro circa mezzo secondo non viene premuto anche l’altro pulsante, Q1 si satura ed azzera la tensione alla base di Q2: occorre quindi rilasciare i pulsanti e ripetere il comando. Se invece i pulsanti vengono premuti simultaneamente (con una tolleranza di mezzo secondo) Q2 si satura per primo, azzerando la tensione alla base di Q1. Per obbligare l’ operatore a ripetere il comando dopo ogni ciclo il relè si diseccita con un ritardo che dipende dal valore del condensatore C2. Per sicurezza è opportuno utilizzare i contatti ausiliari dei pulsanti, collegandoli in serie alla bobina. In questo modo si impedisce l’ attivazione spontanea del comando in caso di guasto al circuito.

comando-sicurezza

Video su Youtube

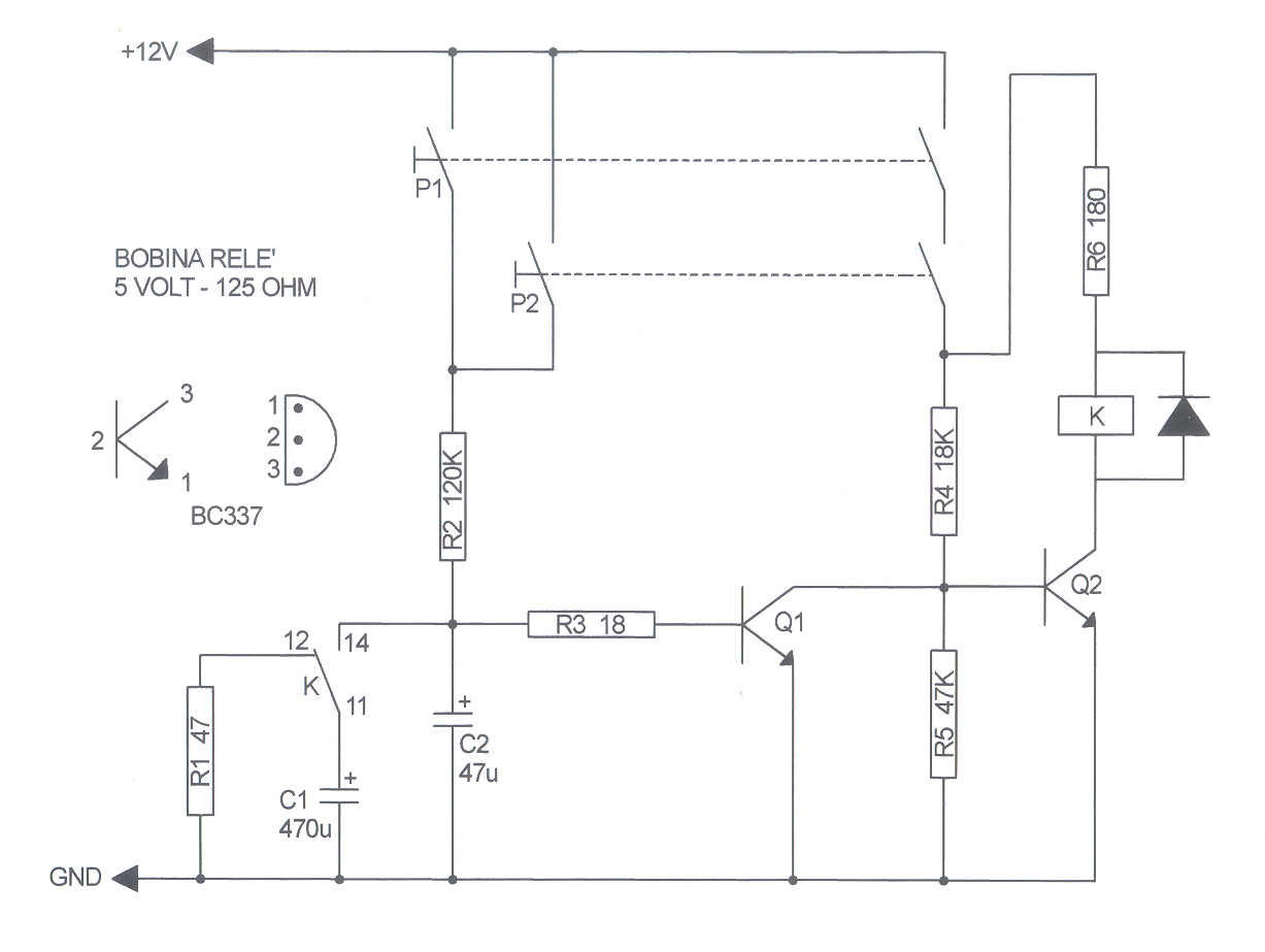
Comando di sicurezza con transistors

Il circuito è fondamentalmente costituito da due transistor e da due condensatori. Premendo un solo pulsante Il condensatore C2 inizia a caricarsi: se entro un breve istante (0,5 secondi) i pulsanti non vengono premuti entrambi il transistor Q1 si satura ed azzera il segnale alla base di Q2. Se premuto per tempo il secondo pulsante eccita il relè, che tramite il contatto a scambio abilita il condensatore C1. Di conseguenza il transistor Q1 si satura con un ritardo di 3 -4 secondi. Il relè torna quindi a riposo e l' operatore è obbligato a ripetere il comando.
Come già detto i lavori appena descritti sono di natura amatoriale: raccomando di utilizzare solo dispositivi omologati.

comando-sicurezza

Video su Youtube

Background image designed by macrovector_official / Freepik